Hum Blog Qualquer

COMO LER MAIS

Relatório de Reconstrução Neurocognitiva do Hábito de Leitura

Introdução e Contextualização do Problema

Iniciei este processo movido por uma dissonância cognitiva entre o meu potencial de leitura e a minha prática diária. Embora dispusesse de uma base de conhecimento robusta — um modelo NotebookLM alimentado com literatura de ponta sobre neurociência e leitura —, a minha execução prática permanecia aquém do desejado, dominada pelo consumo de internet em detrimento da leitura profunda. A resposta inicial obtida da inteligência artificial, embora correta, mostrou-se genérica e insuficiente para romper a minha inércia. Percebi, então, a necessidade de estabelecer um plano sólido e gradual, que transcendesse conselhos superficiais sobre disciplina e tocasse nas raízes neurobiológicas e psicológicas do meu comportamento. O objetivo central estabelecido foi o de refinar a interação com a ferramenta para obter um protocolo personalizado, partindo de uma autoanálise honesta sobre o significado dos livros na minha trajetória.

Diagnóstico Fenomenológico e Genealogia da Paralisia

Ao submeter-me a um questionamento estratégico sobre a minha relação com a leitura, emergiu um diagnóstico preciso que redefiniu a natureza do problema. Identifiquei que a minha dificuldade não reside na manutenção da atenção uma vez que o ato de ler se inicia, mas sim no engajamento inicial e na retomada após interrupções. A fenomenologia da minha experiência leitora revelou um padrão de abandono de obras complexas, como Moby Dick, entre os vinte e cinquenta por cento do progresso, contrastando com a facilidade em consumir obras de alta tração narrativa. Contudo, a raiz deste comportamento mostrou-se mais profunda do que uma simples preferência estética ou déficit atencional.

A genealogia deste bloqueio remonta a um trauma duplo. Primeiramente, a internet desmantelou a identidade de "leitor diferenciado" que construí na escassez cultural da minha infância. Em segundo lugar, e mais gravemente, a academia envenenou o prazer da leitura ao convertê-la em obrigação estrita. Esta imposição gerou uma resistência interna onde não consigo ler por dever, devido à aversão à obrigatoriedade, nem por prazer, devido à culpa de não estar produzindo para o mestrado ou para a resolução de pendências financeiras. O diagnóstico revelou que o meu consumo digital fragmentado atua como um mecanismo compensatório e que a acumulação de livros (hoarding) serve como uma procrastinação simbólica, onde a posse do objeto substitui o ato de ler, gerando ansiedade e culpa pela improdutividade.

Fundamentação Neurocientífica e Estratégia de Transição

Com base neste diagnóstico de conflito moral entre produtividade e contemplação, redirecionei a consulta ao NotebookLM para obter justificativas neurocognitivas que legitimassem a leitura. A análise retornou conceitos fundamentais para a minha reestruturação. Compreendi a leitura profunda não como um luxo, mas como o "canário na mente", um indicador vital de saúde cognitiva e capacidade de pensamento crítico autônomo. A distinção entre o "consumo de informação" — rápido e fragmentado, típico das redes sociais — e a construção de "conhecimento de fundo" consolidado tornou-se a base argumentativa para combater a minha culpa.

A estratégia delineada baseia-se na criação de pontes neurocognitivas. Em vez de lutar contra o hábito digital, o plano propõe utilizar o cérebro já "aquecido" pelo consumo de textos online para transitar, através de rituais específicos, para a leitura física. Além disso, a reconfiguração do espaço físico em um "Oásis de Ressonância" e a aplicação de técnicas de simulação motora e neurônios-espelho foram identificadas como métodos eficazes para retomar livros abandonados sem a necessidade de recomeçar a leitura do zero, preservando a memória narrativa e emocional da obra.

O Paradoxo dos Chatbots: Fragmentação ou Reprofundização?

Uma dimensão crucial identificada neste processo é o papel ambíguo, quase paradoxal, que os chatbots e inteligências artificiais desempenham na minha economia atencional. Reconheço que estas ferramentas podem atuar tanto como aceleradores da fragmentação quanto como dispositivos de reencadeamento cognitivo, dependendo estritamente do regime de uso que eu estabelecer. No uso dominante, tais tecnologias tendem a intensificar os vetores que produzem a dispersão, promovendo uma externalização perigosa do esforço cognitivo. Ao solicitar resumos rápidos ou explicações sintetizadas, corro o risco de terceirizar operações mentais essenciais — como a leitura integral, a comparação de fontes e a construção lenta de sentido —, levando não apenas à preguiça intelectual, mas a uma atrofia funcional dos circuitos neurais de inferência e memória de trabalho.

Além disso, a gratificação imediata oferecida por respostas instantâneas e sem fricção reforça o ciclo dopaminérgico da novidade, transformando a dúvida, que deveria ser um convite à exploração, em um mero botão de recompensa. O perigo maior reside na ilusão de domínio cognitivo: a clareza da explicação da máquina pode mascarar a falta de atravessamento real pelo texto, criando uma sensação de compreensão desprovida do esforço de reconstrução e do confronto com a opacidade necessários ao aprendizado profundo. No contexto da leitura de obras complexas, o chatbot ameaça ocupar o lugar do comentário crítico e da leitura lenta, eliminando o "tempo vazio" — os silêncios, hesitações e releituras — que são fundamentais para a consolidação profunda do conhecimento.

Contudo, vislumbro um potencial inverso onde o chatbot opera como tecnologia de reprofundização. Se utilizado não para substituir, mas para reduzir o ruído e esclarecer conceitos difíceis após a leitura, ele funciona como um andaim cognitivo que estabiliza a atenção. O objetivo é transformar a ferramenta em um espelho reflexivo, solicitando que ela reconstrua argumentos a partir do meu entendimento ou aponte tensões internas no texto, mantendo o centro cognitivo na minha experiência humana. Em síntese, a tecnologia radicaliza o que já somos no ambiente digital: se usada como atalho, aprofunda a fragmentação; se usada como instrumento de demora e mediação reflexiva, pode sustentar a profundidade, ensinando o cérebro a tolerar a lentidão que o livro exige.

Plano de Implementação Gradual

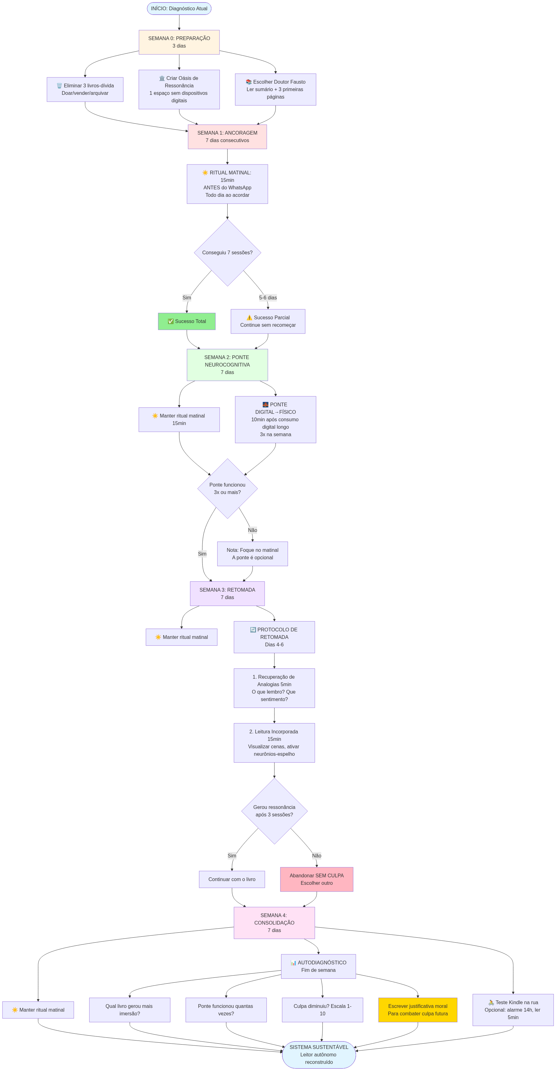
flowchart

Para operacionalizar esta teoria, estabeleci um cronograma de quatro semanas focado na progressão sustentável e na eliminação da culpa. A semana zero é dedicada à preparação simbólica e material, onde realizarei um ritual de permissão consciente para me desfazer de livros que representam dívidas culturais, mantendo apenas aqueles que geram ressonância genuína. A escolha do material de leitura será pautada pela predição proativa, selecionando obras que ativem meu conhecimento atual, e não por obrigações passadas.

A primeira semana foca exclusivamente na ancoragem do ritual matinal. O objetivo é dedicar quinze minutos à leitura antes de qualquer interação com o WhatsApp ou demandas externas, capitalizando sobre um hábito que já provou ser eficaz no passado. A segunda semana introduz a "ponte neurocognitiva", onde, após o consumo de conteúdo digital denso, realizarei uma transição imediata de dez minutos para o livro físico, treinando o tálamo para mudar do modo de varredura para o modo semântico profundo.

A terceira semana marca a fase de expansão controlada e retomada de obras complexas. Utilizarei técnicas de recuperação de analogias e leitura incorporada para voltar a livros anteriormente abandonados, como Moby Dick, com a permissão explícita para abandoná-los novamente caso a ressonância não ocorra, eliminando o peso do fracasso. Por fim, a quarta semana será dedicada à consolidação e autodiagnóstico, avaliando a redução da culpa e a eficácia das justificativas morais elaboradas. Este documento serve, portanto, como o marco zero de uma nova identidade leitora, onde a leitura deixa de ser uma fonte de ansiedade para se tornar, novamente, um ato de soberania intelectual.

← Previous
Crie Um Blog Você Também
Next →